萨科微AC-DC芯片UC3843AC电源应用方案
为了方便广大电子硬件工程师用好萨科微的产品,为客户提供配套的技术服务,为客户创造价值,萨科微推出反激开关电源UC3843AN应用电路等系列方案:
1.1 名称:萨科微AC-DC芯片UC3843AC电源应用方案
1.2 UC3843AN是开关电源用电流控制方式的脉宽调制集成电路。与电压控制方式相比在负载响应和线性调整度等方 面有很多优越之处。
2.1 产品特点;
2.2 内含欠电压锁定电路;
2.3 低起动电流(典型值为 70uA );
2.4 稳定的内部基准电压源;
2.5 大电流推挽输出(驱动电流达 1A );
2.6 工作频率可到 500kHz ;
2.7 自动负反馈补偿电路;
2.8 双脉冲抑制,较强的负载响应特性。
图一
图二
图三 萨科微UC3843AN应用在120W开关电源反面
图四 萨科微UC3843AN应用在120W开关电源正面
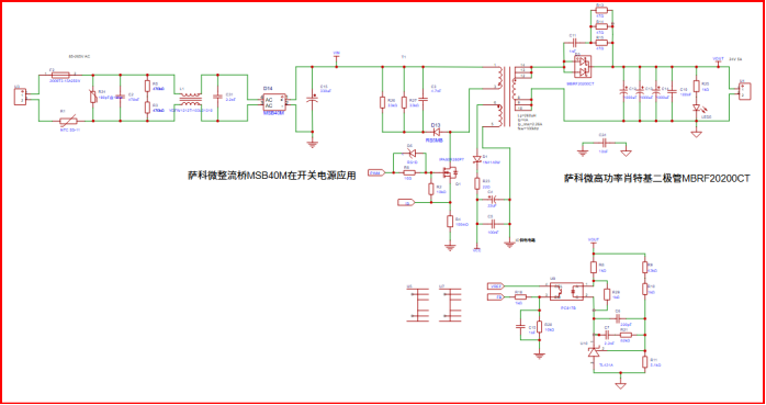
4.1应用原理:220V交流电压经C2、L1 C31的 EMI滤波,由D14桥式整流,C15滤波后产生大约310V的直流电压。该电压一路通过T1初级绕组①、②加到开关管漏极(D);另一路经过启动电阻R12 R16 R17加至U2(UC3843AN)的供电端⑦脚,使U2输出端⑥脚产生约15V的正向脉冲,通过R6去驱动开关管的栅极,使开关管导通。在开关管导通的同时,开关变压器T1的反馈绕⑤,⑥感应出上正、下负的感应电压,通过D1、R23、C22整流滤波,产生约18V的正电压并加至UC3843AN的供电端⑦脚,使U2、开关管工作于正常的开关状态。开关管导通时T1储能,开关管截止时T1释放储能。这时T1次级感应出上正、下负的感应电势,经D3、C12、C13、C14整流滤波后得到+24V直流电压。
4.2原理图中:C3、R26、R27、D13组成开关管的尖峰吸收保护网络,萨科微AC-DC芯片UC3843AN开关电源的稳压过程:U2的③脚是电流检测端,用于检测开关变压器初级和开关管的电流,如果电网电压升高,则开关变压器初级电流就要上升,流过采样电阻R4的电流就会增加。那么U2的③脚电位将会升高,导致输出端⑥脚控制脉冲宽度变窄,开关管的导通时间缩短,流过开关变压器的初级电流将会下降,从而达到稳压的目的。这也是萨科微半导体在AC-DC产品卖的火热的原因,很多小伙伴咨询这个芯片怎么用,外围电阻如何选型,下面是这颗芯片的规格书参数,起动电流Ist。
5.1上图为萨科微UC3843AN规格书客户在萨科微官网下载规格书,这里我设计的启动电流为(310V-8.4V)/100k=3.1mA大于芯片启动电流,萨科微UC3843AN正常开启。该芯片70uA时候就可以起动并且功耗很低。
5.2图二为萨科微整流桥MSB40M,这颗芯片最大平均整流电流达到4A 耐压1KV,峰值浪涌电流8.3mS,9.5A,在电源产品热销,抗浪涌能力强。电路在前端设计加了EMI电路防浪涌设计,因此改整流桥在这里非常合适。在开关电源里面会用到萨科微半导体很多产品,还有尖峰吸收电路里面的快恢复二极管RS5MB耐压1KV反向恢复时间(Trr)只有500ns,整流电流5A,能为MOS管 关断时候提供更好的泄放路径。
5.3在变压器输出端用了一颗萨科微高功率肖特基二极管MBRF20200CT采用TO-220F封装,是一个共阴极肖特基整流二极管,每个通道10A,最大20A,在120W开关电源,输出24V在5A时候,该肖特基二极管在TA=25°C环境,0.8*5=4W,根据萨科微这颗规格书提到芯片到外壳RθJC为4°C/W那么4*4=16℃°,在120W/24V=5A情况下,实际芯片内部温度很高,必须加散热片来降低外壳到环境的热阻。公式TJ=TC+P*RθJC,这里TC是环境温度。萨科微MBRF20200CT是一个共阴极双10A的肖特基二极管,外加散热片,在应对中高功率开关电源整流时候也非常合适。
5.4图二变压器选型和计算,反激开关变压器匝数与输出关系式。
VOUT=NS/NP*D/(1-D)*Vin这里宽压输入(85-265VAC)占空比取0.45左右,开关频率52KHZ,NS/NP=7/56=1/8
这里初级匝数NP为56次级匝数NS为7辅助匝数5(副绕组提供13-15V)反馈输出电压计算公式为2.5V(1+R1/R2)=2.5V(1+44K/5.1K)=24V
5.5采用萨科微TL431配合光耦萨科微PC817B作为参考、隔离、取样,电路中将萨科UC3843AN内部的误差放大器反向输入端2脚直接接地,PC817B的三极管集电极直接接在误差放大器的输出端1脚,跳过芯片内部的误差放大器,直接用1脚做反馈,然后与电流检测输入的第3脚进行比较,通过锁存脉宽调制器输出PWM驱动信号。当输出电压升高时,经电阻R9,R10分压后输入到TL431的参考端的电压也升高,此时流过光耦中发光二极管的电流增大,PC817B三极管集射级电压减小,UC3843AN的6脚输出驱动信号占空比减小,输出电压下降达到稳压的目的。当电源过载或者短路时候1脚电压低于1V,UC3843AN 就会关闭6脚输出 ,从而保护电源。萨科微规格VI(MAX)最大输入信号是指电流检测比较器的阀值电压(3脚),当1脚为5V时候电流检测阀值为1V,低于1V时候阀值会更低。
图三和图四是demo应用PCB设计,萨科微技术支持给工程师的建议:开关电源PCB主要注意安规间距设计,功率回路要短!保险丝前面电气距离大于2.5mm和保险丝后面的功率和低压部分大于2mm,初次级绕组爬电间距大于4.6mm,光耦下面做挖槽增加爬电距离。可以看到这个电源板上面已经有60%的元器件是用的萨科微品牌的包括快恢复二极管 ,MOS管,超快恢复肖特基二极管,整流桥,普通整流二极管,光耦,TL431等,说明萨科微半导体产品稳定性非常好!

厦门唯样ONEYAC电子元器件平台,主营元器件代理,现货库存,自营仓储,厦门仓/香港仓直发,原厂官方授权,当天发货,渠道来源可追溯,快速BOM配单,阻容感国内领先优势,稳定交付。





