安世 | 汽车传感器供电难题?Tracking LDO + 离板LDO,双剑合璧来破解!
还在为汽车离板供电发愁? 随着汽车电动化、智能化的快速发展,传感器已成为汽车"眼睛",遍布车身各处。但这些传感器的供电问题却让工程师们头疼不已——线缆错综复杂,供电环境恶劣,短路风险高,精度要求严。安世半导体(中国)近期推出全系列LDO 供电方案,聚焦车载离板供电核心场景,为汽车电子严苛应用提供稳定可靠的供电保障。今天,我们就来深度解析安世半导体Tracking LDO与离板LDO这对"黄金搭档",如何高效解决汽车传感器供电难题!
01
为什么汽车传感器供电如此重要?
汽车智能化与安全化的发展,离不开各类传感器的精准工作。从刹车/ABS系统中的车轮速度传感器,到BMS系统中的压力传感器,再到EPS系统中的扭矩、角度传感器,这些"汽车眼睛"一旦供电异常,轻则影响驾驶体验,重则危及生命安全。
例如在电动助力转向(EPS)系统中,霍尔式扭矩传感器用于实时检测驾驶员施加在方向盘上的力矩,并将信号传递给ECU以调节电机助力大小。这类传感器多为Ratiometric Magnetic (RM)传感器——其输出信号与供电电压成严格线性关系。
假设该传感器由一个普通LDO供电,而该LDO输出存在±50 mV的波动(看似微小),同时ECU的ADC参考电压来自另一个电源且未同步。当供电电压从5.0 V意外跌至4.95 V时,传感器输出信号会同比例下降1%。但ADC仍以5.0 V为基准进行采样,最终导致ECU误判驾驶员 “几乎未施加转向力” ,从而大幅降低电机助力。这样会使得方向盘突然变 “重” ,这在高速变道或者紧急避障时,驾驶员无法及时完成转向操作而引发安全事故。
类似的风险也存在于制动系统:若轮速传感器因供电偏差导致速度信号失真,ABS可能在非抱死状态下误触发,造成制动距离延长;在电池管理系统(BMS) 中,压力或温度传感器供电不稳,可能引发对电芯状态的误判,进而错误切断高压回路,导致车辆突然失去动力。
💡 正因如此,高可靠性汽车电子设计中,传感器供电精度与短路保护能力不再是 “可选项” ,而是关乎生命安全的硬性要求。
02
Tracking LDO:传感器供电的"守护神"
✅ 核心优势:双重保护 + 高精度供电
1. 短路到电池保护:
下图是Tracking LDO功能框图,内部集成两个背靠背MOSFET(PMOS1和PMOS2)。当输出短路到电池时,器件正常工作时 (例如VIN = 14 V) , PMOS1检测到反向电流立即关闭,阻止反向电流,保护输入端不被损坏。器件即使在关机状态,两个背靠背MOSFET处于关断状态,寄生二极管共阴极没有电流通路,从而也能阻止反向电流,保护器件安全。
图注:Tracking LDO典型功能框图
2. 短路到地保护:
普通LDO依赖过流和过热保护,但离板供电通过线缆连接时,短路瞬间线缆寄生电感能量需要释放路径。Tracking LDO的OUT端具有-1V甚至-5V的负向ESD 能力,确保电感能量释放时不损坏芯片。
3. 高精度供电:
针对RM类传感器(如压力、霍尔、位置传感器),Tracking LDO通过外部参考源(ADJ引脚)实现高精度输出。Nexperia Tracking LDO系列可实现 ±5 mV的输出精度,极大提升传感器采样精度。
💡 技术小贴士: 当ADC参考电压与传感器供电电压来自同一电源时,可消除因电源波动导致的采样误差。
03
都是LDO,我们有什么不一样?
✅ 普通LDO和Tracking LDO的区别?
上文已经详细介绍了Tracking LDO在传感器供电的优势和特点,那么普通LDO和Tracking LDO有什么区别呢?
图注:左为Tracking LDO,右为普通LDO,关键差异已用红色高亮标注
🔑 三大核心区别解析
下文会针对短路到地的保护做深入的分析。
04
新锐明星-离板LDO vs. 传统元老-跟踪LDO
✅ 适用场景:非RM传感器或精度要求不高的场景
Tracking LDO虽好,但并非所有场景都需要其输出跟随或者高精度特性。对于非RM传感器或精度要求不高的应用,离板LDO则是更优选择:
内部集成参考源,无需额外参考源,节省BOM成本
设计更简单,占用系统尺寸更小
同样具备短路保护能力,但无需高精度或者跟踪功能
💡 典型应用场景: 当ECU板上没有参考源时,离板LDO可直接使用内部参考源,无需额外设计,节省系统成本。
图注:左为Tracking LDO应用框图,右为离板LDO应用框图,关键差异在与参考源
✅ 普通LDO离板供电陷阱?
离板LDO在离板供电场景能够提供输出短路到电池和输出短路的保护,保护系统安全。如果电池前级有防反保护,那么是不是普通的LDO也可以用作离板供电呢?我们从两种失效模式来看:
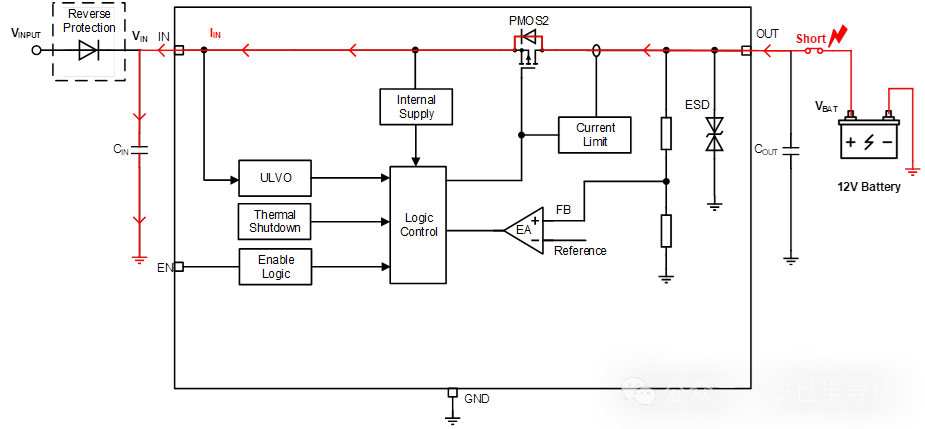
1. 输出短路到电池
假设系统已配备输入防反二极管(或其他防反保护器件)如下图,当输入电压(VINPUT)低于电池电压(VBAT)时(如输入电池断开连接或者前级供电电压来源于电源变换器),那么此时输出短路到电池,短路瞬间电池会对输入电容CIN进行充电,充电电流为CINdu/dt ,其中 du为 VBAT 与 VIN 的电压差。当 VIN ≈ 0 V(如电池断开), 接近 VBAT(典型14 V),而 (短路时间)极短,导致电流峰值激增。实测数据表明如下示波器波形图:LDO的输入IN端悬空,输出短路到电池瞬态电流峰值高达 5 A(远超普通LDO 1 A~2 A的承受极限),并且输入端电压也会抬高至电池电压,如果输入端供电来源于低压电源变换器比如9 V, 那么也会损坏前级低压电源变换器。
图注:普通LDO输出发生短路到电池的电流路径
图注:实测输出短路到电池时波形: IN悬空, OUT短路到14 V
2. 输出短路到地
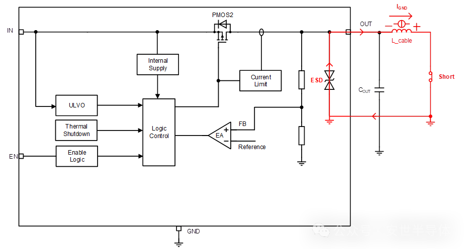
输出短路到地时,由于线缆上有寄生电感或者如果传感器是感性负载,那么短路到地发生时,储满能量的电感L_cable则通过GND到OUT进行能量的释放,电流路径如图红色所示。通过实测:例如输出端用1 m的线缆进行短路到地,峰值电流可达10 A+, 而这电流全部流经OUT对GND的负向ESD,一般普通LDO由于应用场景和成本原因不会对ESD做特殊处理那么ESD则会被损坏。
图注:普通LDO输出发生短路到地的电流路径
图注:实测输出短路到地的波形: 1 m线缆
💡 关键误区澄清:普通LDO的防反保护仅能阻断电池→ECU的反向电流,但无法解决短路到电池瞬间的大电流的问题——此时电流路径为:输出短路电池→线缆→ LDO输出端→输入电容,防反器件无法介入此回路。而普通LDO短路到地的保护仅能保护短路时正向过流而无法承受寄生电感的能量释放。实测中,多款通用LDO在短路到电池,短路到地的测试中直接烧毁,而Tracking或者离板LDO因内置PMOS1防反灌管和-5V负向ESD能力,可实现器件和系统级的安全。
05
总结: 选择哪款LDO?
对于离板供电的应用场景总结如下:
📌安世半导体解决方案
安世半导体(中国)近期推出全系列LDO 供电方案,聚焦车载离板供电核心场景,为汽车电子严苛应用提供稳定可靠的供电保障。
无论是Tracking LDO还是离板 LDO,产品均经过AEC-Q100 车规级认证,性能指标与品质体系全面满足汽车电子高温、振动、电压瞬变等严苛环境要求;同时构建安全、稳定、可控的供应链体系,保障量产交付与产能稳定。
产品分类如下,欢迎垂询,获取车载离板LDO供电方案与技术支持:
厦门唯样ONEYAC电子元器件平台,主营元器件代理,现货库存,自营仓储,厦门仓/香港仓直发,原厂官方授权,当天发货,渠道来源可追溯,快速BOM配单,阻容感国内领先优势,稳定交付。





